近日,我院生物催化与分子诊断团队赵倩博士在国际植物学高水平学术期刊Plant Cell & Environment发表的题为“ABA-triggered ROS burst in rice developing anthers is critical for tapetal programmed cell death induction and heat stress-induced pollen abortion”(点击阅读)的研究论文,入选ESI(Essential Science Indicators)全球Top1%高被引论文(Highly Cited Papers)。

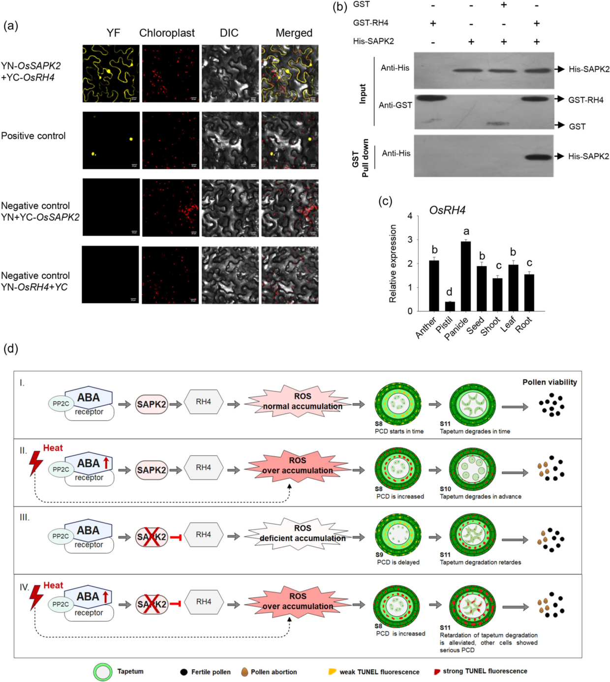
高温热害是制约水稻生产的主要农业气象灾害之一,受全球气候变暖、稻作种植制度和品种演替等因素影响,水稻在孕穗期遭遇高温天气的机率明显增大,直接影响水稻稳产高产。该研究以耐热性存在明显差异的12个水稻品种为研究对象,首先分析了水稻发育花药器官中的活性氧(ROS)和脱落酸(ABA)含量及其分布对高温胁迫的响应变化、与花粉活力之间的联系;在此基础上,通过对不同温度处理下水稻花药12个发育时期的动态取样,结合细胞化学定位、离体稻穗的外源ABA处理和基因敲除等手段,探析了ABA介导的ROS产生对花药绒毡层细胞程序性死亡(PCD)和小孢子凋亡过程的影响特点及调控方式。孕穗期高温胁迫引起水稻发育花药器官中ROS和ABA含量显著上升,ABA通过“激发”ROS产生对花药绒毡层细胞PCD和小孢子凋亡过程起调节作用,进而导致高温花粉败育的形成;ABA介导SAPK2对水稻高温花粉育性的调节与ROS氧化伤害也存在密切联系,RNA解旋酶(RH4)是ABA信号调节水稻发育花器官ROS产生和绒毡层PCD的关键调控位点,SAPK2通过与RH4之间的互作对发育花器官ROS产生与小孢子发育过程进行调控。该研究为探索水稻高温花粉败育形成过程中ROS信号与ABA信号之间的相互关系提供了新线索。
据悉,此前学院功能食品与乳制品加工创新团队王丹丽博士发表在《Industrial Crops & Products》上的“Whey protein isolate-stabilized gardenia fruit oil nanoemulsions: Ultrasonic preparation, characterization and applications in nutraceuticals delivery”,(点击查看新闻)也入选ESI(Essential Science Indicators)全球Top1%高被引论文(Highly Cited Papers)。
文:赵倩 初审:吴元锋 终审:黄俊